最适合应用于模拟信号开关MOST继电器负载电压400V产品系列也得到充实

| 接点结构 | 端子种类 | 负载电压 | 型号 | 最小包装单位 | |
| 固定杆装数量 | 编带包装数量 | ||||
| 1a | 表面安装端子 | AC400V峰值 | G3VM-401H | 75 | ―― |
| G3VM-401H(TR) | |||||
| ―― | 2,500 | ||||
* 负载电压(最大):表示峰值AC、DC
项目 |
符号 | 额定 | 单位 | 条件 | ||
输入侧 |
LED正向电流 | IF | 50 | mA | ||
| 反复峰值LED正向电流 | IFP | 1 | A | 100μs脉冲、100pps | ||
| 直流正向电流降低比率 | △IF/℃ | -0.5 | mA/℃ | Ta≧25℃ | ||
| LED反向电流 | VR | 5 | V | |||
| 粘合部位温度 | TJ | 125 | ℃ | |||
输出侧 |
输出耐压 | VOFF | 400 | V | ||
| 连续负载电流 | A连结 | IO | 120 | mA | ||
| B连结 | 120 | |||||
| C连结 | 240 | |||||
| 导通电流降低比率 | A连结 | △ION/℃ | -1.2 | mA/℃ | Ta≧25℃ | |
| B连结 | -1.2 | |||||
| C连结 | -2.4 | |||||
| 粘合部位温度 | TJ | 125 | ℃ | |||
输入输出间耐压(注1) |
VI-O | 1500 | Vrms | AC持续1分钟 | ||
使用环境温度 |
Ta | -40~+85 | ℃ | 不结冰或冷凝 | ||
贮藏温度 |
Tstg | -55~+125 | ℃ | 不结冰或冷凝 | ||
焊接温度条件 |
— | 260 | ℃ | 10s | ||
(注1): 测量输入输出间的耐压时,分别对LED 针脚、受光侧针脚统一地施加电压。
项目 |
符号 | 最小 | 标准 | 最大 | 单位 | 条件 | ||
输入侧 |
LED正向电流 | VF | 1.0 | 1.15 | 1.3 | V | IF=10mA | |
| 反向电流 | IR | — | — | 10 | μA | VR=5V | ||
| 端子间电容 | CT | — | 30 | — | pF | V=0、f=1MHz | ||
| 触发LED反向电压 | IFT | — | 1 | 3 | mA | IO=120mA | ||
| 输出侧 | 最大输出导通电阻 | A连结 | RON | — | 17 | 35 | Ω | IF=5mA IO=120mA |
| B连结 | — | 11 | 20 | Ω | IF=5mA IO=120mA | |||
| C连结 | — | 6 | — | Ω | IF=5mA IO=240mA | |||
| 开路时漏电流 | ILEAK | — | — | 1.0 | μA | VOFF=400V | ||
输入输出间电容 |
CI-O | — | 0.8 | — | pF | f=1MHz、VS=0V | ||
输入输出间电容绝缘电阻 |
RI-O | 1000 | — | — | MΩ | VI-O=500VDC、ROH 60% | ||
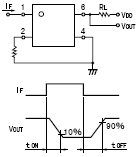
动作时间 |
tON | — | 0.3 | 1.0 | ms | IF=5mA RL=200Ω VDD=20V(注2) | ||
回复时间 |
tOFF | — | 0.1 | 1.0 | ms | |||
(注2):IF=5mA RL=200Ω VDD=20V 表示动作时间和复位时间

为了保证继电器的正确动作和复位,请在以下条件下使用。
| 项目 | 符号 | 最小 | 标准 | 最大 | 单位 |
| 输出耐压 | VDD | — | — | 320 | V |
| 动作LED正向电流 | IF | 5 | 7.5 | 25 | mA |
| 连续负载电流 | Io | — | — | 120 | mA |
| 动作温度 | Ta | -20 | — | 65 | ℃ |



