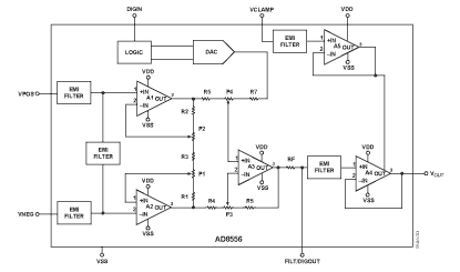
AD8556是一款零漂移传感器信号放大器,提供数字式可编程增益和输出失调。它设计用于将可变压力传感器和应变电桥输出轻松、准确地转换至界定得当的输出电压范围,同时还能精确地放大许多其它差分或单端传感器输出。AD8556利用ADI公司的低噪声自稳调零与DigiTrim(R)专利技术,在极紧凑的空间中创造出一种无比精确且灵活的信号处理解决方案。
可以通过串行数据接口,在70至1280范围内进行数字式增益编程。增益调整可以先在电路内进行完全仿真,然后利用可靠的Polyfuse技术进行永久性编程。输出失调电压也可以进行数字式编程,它是电源电压的比率。AD8556的VNEG、VPOS、FILT和VCLAMP引脚上还内置有EMI滤波器。
除了极低输入失调电压、低输入失调电压漂移和极高的直流与交流共模抑制比(CMRR)外,AD8556的输入引脚处还提供一个上拉电流源,并在VCLAMP引脚处提供一个下拉电流源,以便进行开路和短路故障检测。低通滤波功能则通过一个低成本的外部电容来实现。输出箝位通过外部基准电压设置,使AD8556能够安全准确地驱动较低电压ADC。
与以同一电源为基准的ADC配合使用时,系统精度不受正常的电源电压波动影响。输出失调电压的调整分辨率优于VDD与VSS之差的0.4%。增益与失调调节完成之后可以进行闭锁调整,以进一步确保现场应用的可靠性。
AD8556的额定温度范围为-40°C至+140°C,采用2.7 V至5.5 V单电源供电,提供8引脚SOIC_N和4 mm × 4 mm、16引脚LFCSP_VQ两种封装。

AD8556 框图
| Single/Dual Supply | Single | Vnoise RTI 1-10 Hz uVp-p | 0.5uV p-p |
| Gain Setting Method | Software | Temperature Range | -40 to +85 |
| Gain Range (min to max) | 1210 | Supply Current | 2mA |
| Bandwidth G=10 (kHz typ) | n/a | Package | CSP,SOIC |
| CMRR (dB) | 80dB | Vosi (uV) | 10uV |
| 产品型号 | 产品状态 | 封装 | 引脚 | 温度范围 |
|---|---|---|---|---|
| AD8556ACPZ-R2 | 量产 | 16 ld LFCSP (4x4x.85mm, no exposed pad) | 16 | 工业 |
| AD8556ACPZ-REEL | 量产 | 16 ld LFCSP (4x4x.85mm, no exposed pad) | 16 | 工业 |
| AD8556ACPZ-REEL7 | 量产 | 16 ld LFCSP (4x4x.85mm, no exposed pad) | 16 | 工业 |
| AD8556ARZ | 量产 | 8 ld SOIC | 8 | 工业 |
| AD8556ARZ-REEL | 量产 | 8 ld SOIC | 8 | 工业 |
| AD8556ARZ-REEL7 | 量产 | 8 ld SOIC | 8 | 工业 |