首页 > ADI 模拟器件公司 > 放大器 > 差分放大器

ADA4941-1: 单电源、差分18位ADC驱动器

ADA4941-1是一款低功耗、低噪声差分驱动器,用于驱动对功耗敏感的系统中最高18位分辨率ADC。它采用易于使用的单端至差分配置,无需外部元件就能获得增益为2的配置。增加电阻反馈网络便可实现大于2的增益,同时提供驱动高分辨率ADC所需的低失真和高信噪比(SNR)等重要特性。

ADA4941-1具有宽输入电压范围(采用5 V单电源时0 V至3.9 V)、轨到轨输出、高输入阻抗和用户可调增益,可用于驱动包括电池供电设备和单电源数据采集系统等各种低功耗应用中的单电源、差分输入ADC。

ADA4941-1非常适合驱动AD7687,AD7690AD7691等16位和18位PulSAR(R)型ADC。

ADA4941-1采用ADI公司的专有第二代XFCB工艺制造,使放大器可以在低电源电流条件下实现18位性能。

AD4941-1提供8引脚小型LFCSP封装和8引脚标准SOIC封装,额定工作温度范围为-40°C至+125°C扩展工业温度范围。

ADA4941-1 特点
实验室电路

Find more at our Circuits Library.
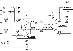
Converting a Single-Ended Signal with the AD7984 Differential PulSAR ADC

本电路中采用的产品:
AD7984, ADA4941-1, ADR435

电路类型: ADC电路/驱动器
应用: 仪器仪表; 过程控制
优化目标: 高性能; 高精度; 温度稳定性

Converting a Single-Ended Signal with the AD7982 Differential PulSAR ADC

本电路中采用的产品:
AD7982, ADA4941-1, ADR435

电路类型: ADC电路/驱动器
应用: 仪器仪表; 过程控制
优化目标: 高性能; 高精度; 温度稳定性

采用本器件的已验证电路

已验证电路专为提供易用性而设计,并已经过ADI公司应用工程师的验证。欲了解ADI公司已验证电路 的更多信息 请访问已验证电路主页。
采用差分PulSAR ADC AD7982转换单端信号

采用差分PulSAR ADC AD7984转换单端信号

在单端应用中使用AD7328 8通道ADC

前往“已验证电路库”查看更多已验证电路

ADA4941-1 功能框图

ADA4939-2 功能框图

ADA4941-1 技术指标
-3 dB BW (MHz) 30MHz Distortion (2nd) (dBc) -75dBc
Minimum Gain (Acl) 2 Distortion (3rd) (dBc) -71dBc
Slew Rate (V/us) 22V/us Package 8-Lead LFCSP,8-Lead SOIC
Supply Current 2.3mA
ADA4941-1 订购指南
产品型号 产品状态 封装 引脚 温度范围
ADA4941-1YCPZ-R2 量产 8 ld LFCSP (3x3mm) 8 汽车级
ADA4941-1YCPZ-R7 量产 8 ld LFCSP (3x3mm) 8 汽车级
ADA4941-1YCPZ-RL 量产 8 ld LFCSP (3x3mm) 8 汽车级
ADA4941-1YRZ 量产 8 ld SOIC 8 汽车级
ADA4941-1YRZ-R7 量产 8 ld SOIC 8 汽车级
ADA4941-1YRZ-RL 量产 8 ld SOIC 8 汽车级
ADA4941-1 应用技术支持与电子电路设计开发资源下载
  1. 差分放大器系列ADA4941-1 数据手册DataSheet 下载 . PDF
  2. ADI 模拟器件公司比较器产品选型指南 . PDF
  3. Analog Devices, Inc. 美国模拟器件公司产品订购手册 .PDF