首页 > ADI 模拟器件公司 > 自动测试设备

ADATE302-02: 500 MHz Dual Integrated DCL with Differential Drive/Receive, Level Setting DACs, and Per Pin PMU

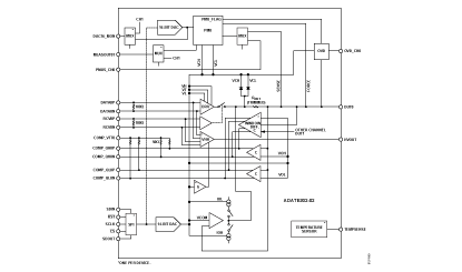
The ADATE302-02 is a complete, single-chip solution that performs the pin electronic functions of the driver, the comparator, and the active load (DCL), per pin PMU, and dc levels for ATE applications. The device also contains an HVOUT driver with a VHH buffer capable of generating up to 13.5 V.

TThe driver features three active states: data high mode, data low mode, and term mode, as well as an inhibit state. The inhibit state, in conjunction with the integrated dynamic clamp, facilitates the implementation of a high speed active termination. The output voltage range is -2.0 V to +6.0 V to accommodate a wide variety of test devices.

The ADATE302-02 can be used as either a dual single-ended drive/receive channel or a single differential drive/receive channel. Each channel of the ADATE302-02 features a high speed window comparator for functional testing as well as a per pin PMU with FV or FI and MV or MI functions. All necessary dc levels for DCL functions are generated by on-chip 14-bit DACs. The per pin PMU features an on-chip 16-bit DAC for high accuracy and contains integrated range resistors to minimize external component counts.

The ADATE302-02 uses a serial bus to program all functional blocks and has an on-board temperature sensor for monitoring the device temperature.

Applications
ADATE302-02 特点
Driver Comparator Load See data sheet for additional features
ADATE302-02 功能框图

ADATE302-02 芯片订购指南
产品型号 产品状态 封装 引脚 温度范围
ADATE302-02BBCZ 量产 84 待定
ADATE302-02BSVZ 量产 100 工业
ADATE302-02 应用技术支持与电子电路设计开发资源下载
  1. ADATE302-02 数据手册DataSheet 下载 . PDF
  2. ADI 模拟器件公司比较器产品选型指南 . PDF
  3. Analog Devices, Inc. 美国模拟器件公司产品订购手册 .PDF