ADMTV315: 移动电视片上接受机支持T-DMB/DAB/FM
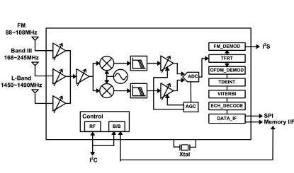
ADMTV315是一款高集成度T-DMB/DAB接收机SoC(片上系统),支持三个频带(频带III,L-频带和FM)。该芯片在小尺寸的单一封装内集成了高性能的射频前端调谐器和OFDM(正交频分复用)解调器。零中频下变频射频前端包括低噪声放大器(LNA)、射频可编程增益放大器(RFPGA)、混频器、高分辨率的小数N分频锁相环(PLL)、片上低相位噪声压控振荡器(VCO)、基带可编程增益放大器(BB PGA)和自动截止频率调谐低通滤波器。ADMTV315的基带部分包括10-bit ADC、OFDM解调器和FEC/音频/数据解码器。该芯片支持I^2C、I2S和SPI等多种串行接口,可以灵活地与外部设备进行连接。ADMTV315具有高灵敏度和宽动态范围,是T-DMB/DAB应用的最佳解决方案。它可满足VHF数字多媒体广播(T-DMB)和ETSI EN 300 401(欧洲DAB)标准中数据业务TTAS.KO-07.0024规范的要求。
The ADMTV315的附加特性如下:
- 支持1,2,3和4传输模式
- 支持数字频率控制和时序控制
- 支持多通道同时接收
- - 最大64个子通道
- - 4路增强通道(T-DMB/ESM/EPM)
- 支持多种AP(主接入点)接口
- - SRAM 基本并行接口(控制 +数据)
- - 串行接口(控制接口:I^2C,数据接口:SPI)
- - PIP模式下的单SPI接口
- 支持TII接收
- 支持FM接收
- 支持多路配置信息解码器自动设定
- - CIF记数器同步
- - 多路配置和重配置
- - 增强通道(T-DMB/EPM)
- 支持全容量信道解码
- 最少的外部元件
- -无需外部系统存储器
- - 包含bit级解交织存储器
ADMTV315 特点
- 用于T-DMB/DAB/FM的射频调谐器和解调器SoC
- 支持三个频带:频带III,L-频带和FM
- 宽动态范围:-100dBm-0dBm @ 50Ω
- 低功耗:90mW/100mW
- 可选的参考时钟:16.384/19.2MHz
- 核心电压为1.2V,输入/输出电压有1.8/2.8V两种选择
- I/O具备电压可选择性
- 支持JTAG I/O边界扫描
- 完全兼容韩国T-DMB标准和ETSI
300 401 物理层定义
- 满足TTAS.KO-07.0024规范的要求
- VHF数字多媒体广播数据业务
- 支持ETSI EN 300 744 (204,188)外部编码
ADMTV315 功能框图

ADMTV315 芯片订购指南
ADMTV315 应用技术支持与电子电路设计开发资源下载
- ADI 模拟器件公司比较器产品选型指南 . PDF
- Analog Devices, Inc. 美国模拟器件公司产品订购手册 .PDF