首页 > ADI 模拟器件公司 > 电源和散热管理 > 线性稳压器

ADP667: +5 V Fixed, Adjustable Low-Dropout Linear Voltage Regulator

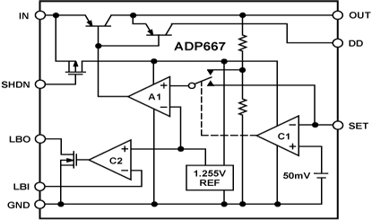
The ADP667 is a low-dropout precision voltage regulator that can supply up to 250 mA output current. It can be used to give a fixed +5 V output with no additional external components or can be adjusted from +1.3 V to +16 V using two external resistors. Fixed or adjustable operation is automatically selected via the SET input. The low quiescent current (20 uA) in conjunction with the standby or shutdown mode (0.2 uA) makes this device especially suitable for battery powered systems. The dropout voltage when supplying 100 uA is only 5 mV allowing operation with minimal headroom and prolonging the battery useful life. At higher output current levels the dropout remains low increasing to just 150 mV when supplying 200 mA. A wide input voltage range from 3.5 V to 16.5 V is allowable.

Additional features include a dropout detector and a low supply/ battery monitoring comparator. The dropout detector can be used to signal loss of regulation, while the low battery detector can be used to monitor the input supply voltage.

The ADP667 is a pin-compatible replacement for the MAX667. It is specified over the industrial temperature range -40°C to +85°C and is available in an 8-pin DIP and in narrow surface mount (SOIC) packages.

ADP667 功能框图

ADP667 芯片订购指南
产品型号 产品状态 封装 引脚 温度范围
ADP667AN 量产 8 ld PDIP 8 工业
ADP667ANZ 量产 8 ld PDIP 8 工业
ADP667AR 量产 8 ld SOIC 8 工业
ADP667AR-REEL 量产 8 ld SOIC 8 工业
ADP667AR-REEL7 量产 8 ld SOIC 8 工业
ADP667ARZ 量产 8 ld SOIC 8 工业
ADP667ARZ-REEL 量产 8 ld SOIC 8 工业
ADP667ARZ-REEL7 量产 8 ld SOIC 8 工业
ADP667 应用技术支持与电子电路设计开发资源下载
  1. ADP667 数据手册DataSheet 下载 . PDF
  2. ADI 模拟器件公司比较器产品选型指南 . PDF
  3. Analog Devices, Inc. 美国模拟器件公司产品订购手册 .PDF