首页 > ADI 模拟器件公司 > 基于MEMS的传感器和温度传感器 > iMEMS陀螺仪

ADXRS613: ± 150 deg/sec Angular Rate Sensor

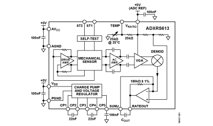
The ADXRS613 is a complete angular rate sensor (gyroscope) that uses the Analog Devices, Inc. surface-micromachining process to create a functionally complete and low cost angular rate sensor integrated with all required electronics on one chip. The manufacturing technique for this device is the same high volume BiMOS process used for high reliability automotive airbag accelerometers.

The output signal, RATEOUT (1B, 2A), is a voltage proportional to the angular rate about the axis that is normal to the top surface of the package. The output is ratiometric with respect to a provided reference supply. A single external resistor between SUMJ and RATEOUT can be used to lower the scale factor. An external capacitor sets the bandwidth. Other external capacitors are required for operation.

A temperature output is provided for compensation techniques. Two digital self-test inputs electromechanically excite the sensor to test proper operation of both the sensor and the signal conditioning circuits. The ADXRS613 is available in a 7 mm × 7 mm × 3 mm BGA chip scale package.

ADXRS613 特点
ADXRS613 功能框图

ADXRS613 芯片订购指南
产品型号 产品状态 封装 引脚 温度范围
ADXRS613BBGZ 量产 32 工业
ADXRS613BBGZ-RL 量产 32 工业
EVAL-ADXRS613Z 量产 评估板 - 工业
ADXRS613 应用技术支持与电子电路设计开发资源下载
  1. ADXRS613 数据手册DataSheet 下载 . PDF
  2. ADI 模拟器件公司比较器产品选型指南 . PDF
  3. Analog Devices, Inc. 美国模拟器件公司产品订购手册 .PDF